关于黑龙江省2024年普通高校艺术类专业招生考试时间地点安排及有关工作的通知
我省2024年普通高校艺术类专业招生专业课考试分为省级统考、省际联考和高校校考。我省统一组织美术与设计类、音乐类、播音与主持类、舞蹈类、表(导)演类和书法类的专业课省级统考。戏曲类实行省际联考。艺术类专业校考由相关高校组织。为确保考试工作安全平稳有序实施,现就有关工作通知如下。
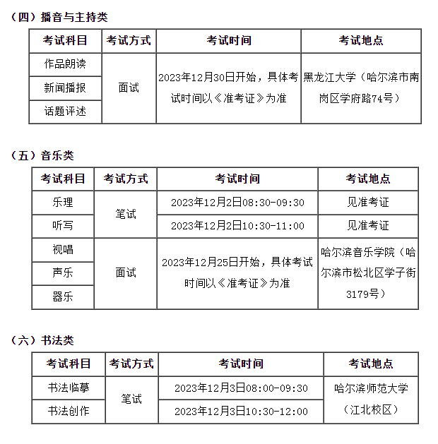
一、省级统考时间及地点


二、省际联考时间及地点
我省戏曲类专业实行省际联考,考试内容和考试形式按照教育部有关规定执行。具体考试时间、地点及要求另行通知。
三、校考考试时间及地点
考生如参加高校校考,须参加我省省级统考并取得省级统考合格证后方可报考。考生应及时关注所报高校网站,了解校考报名时间、报名方式、考试时间及地点。
四、注意事项
1.报考音乐类的考生,参加声乐科目考试时,背谱演唱(清唱,不可使用伴奏);参加器乐科目考试时,背谱演奏(所有乐器不得使用伴奏),且自备乐器(钢琴除外)和纸质乐谱,考试时考生须将纸质乐谱上交考点考务组。
2.报考舞蹈类的考生,参加面试时,不可化妆。参加舞蹈表演科目考试时考生须自备伴奏音乐U盘(音频文件为MP3格式)。
3.报考表(导)演类的考生,参加形体技能展现和才艺展示科目考试时,须自备伴奏音乐U盘(音频文件为MP3格式);参加服装表演方向各科考试时,不可化妆,不得穿丝袜,不得佩戴饰品及美瞳类隐形眼镜,发式须前不遮额、后不及肩、侧不掩耳。
4.报考播音与主持类的考生,须素颜参加考试,不可化妆;不得出现可能影响客观评判的遮档面部、佩戴饰品等行为;考试过程中不得使用辅助工具,如道具、音乐播放器等。
5.考生如报考航空服务艺术与管理、曲艺、音乐剧、科技艺术、数字媒体艺术、艺术与科技、新媒体艺术等7个艺术类专业,必须查看所报高校招生章程或电话咨询相关高校,确定好报考的专业所对应的省级统考类别,以免错报、漏报。
6.考生凭《准考证》和《居民身份证》参加考试,具体时间和地点以准考证为准,按《黑龙江省普通高等学校艺术类本科专业省级统一考试说明(试行)》相关要求自带考试用具,不得携带考试规定以外的物品进入考场。
7.省级统考准考证由考生登录报名系统自行打印。准考证打印时间:笔试科目2023年11月27日开始打印,面试科目于考试前一周开始打印。考生必须认真阅读《考生诚信考试承诺书》后方可打印准考证。
8.考生于2024年1月10日后登录“黑龙江省招生考试信息港” 网站(http://www.lzk.hl.cn)可查询本人省级统考成绩和是否达到合格要求。省级统考合格考生如参加高校校考,可在网上自行打印《黑龙江省2024年艺术类专业课省级统一考试合格证》。
9.艺术类专业省级统考是普通高考的重要组成部分,考生在考试过程中,如不遵守考场规则,不服从考试工作人员管理,有违规行为的,按照《中华人民共和国教育法》以及《国家教育考试违规处理办法》(教育部令第33号)确定的程序和规定严肃处理,并记入国家教育考试诚信档案;涉嫌犯罪的,按照《中华人民共和国刑法》《最高人民法院、最高人民检察院关于办理组织考试作弊等刑事案件适用法律若干问题的解释》等法律规定,移送司法机关追究法律责任。
黑龙江省招生考试院
2023年11月1日